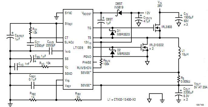
Tl494 Synchronous Buck Converter

Synchronous Rectification Aids Low Voltage Power Supplies

Synchronous Rectification Aids Low Voltage Power Supplies

Using High Performance Gan And Sic Devices With A 30 Year Old

Using High Performance Gan And Sic Devices With A 30 Year Old

Le 7494 Full Image Click Dc To Dc Converter 12 V To 20v Schematic

Le 7494 Full Image Click Dc To Dc Converter 12 V To 20v Schematic

Tl494 Datasheet Pinout Application Circuits Pwm Control Circuit

Tl494 Datasheet Pinout Application Circuits Pwm Control Circuit

Kia494p Pwm Controller Ic Tl494 Datasheet Pdf Kia494p Pwm

Kia494p Pwm Controller Ic Tl494 Datasheet Pdf Kia494p Pwm